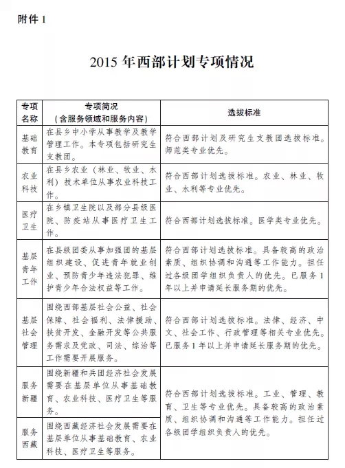
一工作内容 2015 年, 面向普通高等学校应届毕业生和在读研究生, 按照公开招募、自愿报名、组织选拔、集中派遣的方式, 由中央财政支持的全国项目计划选派18300名左右西部计划志愿者(其中含已招募的第十七届中国青年志愿者研究生支教团2049名志愿者)。继续鼓励各地参照全国项目要求扩大实施西部计划地方项目。 2015 年西部计划全国项目继续实施基础教育、农业科技、医疗卫生、基层青年工作、基层社会管理、服务新疆、服务西藏等7个专项(专项情况见附件1) 。落实中央有关要求, 巩固服务新疆、服务西藏专项成果, 保持民族地区实施规模。深化研究生支教团工作和扩大基础教育专项规模, 提升支教扶贫实效, 深化基层青年工作专项, 推进西部计划志愿者兼任基层团干部工作。强化后续人才培养, 鼓励志愿者扎根西部基层。二实施步骤 (一)服务省服务规模确定, 服务县和服务单位的申报、确定
1. 服务省服务规模( 总在岗人数) 的确定 由全国项目办根据相关服务省上一年计划执行情况和新一年度申请情况研究确定。 2. 服务县( 含新增) 的审核及申报、确定 服务省项目办按照相对集中原则, 根据全国项目办确定的本省( 区、市) 计划派遣人数及已明确的各专项服务岗位, 规划和审定2015年服务县及派遣人数。新增服务县须成立西部计划县级领导小组和项目办, 项目办指定专人负责日常管理服务, 接收志愿者人数30人左右, 并由所在县级人民政府批准, 省级项目办审定, 报全国项目办备案。 3. 服务单位、岗位的审核及申报、确定 服务单位的确定采用申报制度, 新增服务单位应向县级项目办提交申请, 并明确能为志愿者提供免费的住宿和必要的餐费等生活补助。各服务县项目办负责本县服务岗位采集和申报工作,并由省级项目办审核确认。岗位类别需从基础教育、医疗卫生、农业科技、基层青年工作、基层社会管理等专项中选择。县级及以上机关、企业等岗位数必须严格控制在10%以内。 因管理不力导致志愿者重大安全健康事故和严重违反工作职责、造成恶劣影响的服务县、服务单位, 2015 年不再派遣志愿者。
(二)招募选拔 1. 宣传动员 4 月中旬, 全国项目办启动并部署西部计划年度工作。各地充分利用各类媒体、通过多种方式开展宣传动员工作, 重点组织高校项目办开展宣讲会、报告会、座谈会, 广泛利用校园媒体宣传西部计划相关政策和招募要求, 使应届毕业生认识了解西部计划。高校项目办专门组织召开全校毕业班辅导员工作会议, 通过辅导员把符合条件、真正适合到西部基层发展的应届毕业生动员起来。 2. 报名时间和报名方式 2015 年4月15日至6月1日, 高校毕业生在大学生志愿服务西部计划官方网站( http: / / xibu. youth. cn/ ) 填写报名表并选择三个意向服务省, 下载打印后, 经辅导员签字、所在院系盖章, 交所在高校项目办( 设在团委) 审核备案。 3. 协商确定各省( 区、市) 招募指标 全国项目办规定服务省的实施规模( 总在岗人数) , 并根据上一年度各招募省对招募计划执行情况等研究确定东中部招募指标, 但不规定某个服务省的招募指标。继续向服务新疆、服务西藏专项对口招募省下发招募指标。服务省根据西部计划信息系统中的报名情况, 与相关招募省协商确定在该招募省的具体招募指标, 并报全国项目办备案。服务省不能完成派遣计划的, 下一年度核减相应人数。服务省的工作绩效作为下一年度动态调整各省志愿者派遣规模的依据。 4. 选拔方式 各招募省负责本省( 区、市) 报名志愿者的选拔工作。可单独或会同、指导报名学生所在高校组织开展审核、笔试、面试、心理测试等选拔工作, 做好入选志愿者集中体检及公示等工作, 并加强与服务省的沟通协调。鼓励服务市( 地、州) 和服务县参与本省的面试选拔与人选确定工作。
(三)集中培训及上岗 1. 集中派遣培训 7月20日至31日为集中报到和培训时间, 各地可根据实际情况开展培训派遣工作。志愿者携《确认通知书》、毕业证和本人身份证件, 由各招募省项目办集中组织到服务省培训地报到并参加由服务省项目办统一组织的集中培训, 时间不少于4天。服务省项目办应在7月9日前确定志愿者报到培训具体地点、联系方式, 报全国项目办备案并抄送对口招募省项目办。 2. 志愿者补招、信息确认和岗位调换 培训派遣期间, 如出现入选志愿者流失, 服务省项目办在本省派遣指标内, 结合前期招募选拔情况进行补招。补招要严格按照相关选拔条件及体检程序执行, 经培训后方可派遣。 志愿者到达服务地后, 须在8月14日前登录西部计划信息系统, 填写确认服务岗位、服务地联系方式、发放补助个人银行卡号等有关服务信息。志愿者原则上应按照所签订招募协议的服务单位岗位上岗, 因特殊原因确需调换岗位的, 需按照有关规定进行调整。服务岗位原则上不得跨省调整。
三政策组织保障 (一)政策保障
西部计划志愿者服务期为1—3年, 服务协议一年一签。志愿者相应服务期满考核合格的, 依实际服务年限计算服务期, 并在服务证书和服务鉴定表中体现。 2015年大学生志愿服务西部计划志愿者按照《关于实施大学生志愿服务西部计划的通知》(中青联发[2003]26号) 、《关于做好2004年大学生志愿服务西部计划工作的通知》( 中青联发[2004]16号) 、《关于统筹实施引导高校毕业生到农村基层服务项目工作的通知》( 人社部发[2009]42号) 等文件有关精神享受相关政策。 有关报考研究生和报考公务员等相关政策以人社部发[2009]42号、[2014]61号等文件为准。一是参加西部计划的,服务期满2年且考核合格的志愿者, 3年内报考研究生, 初试总分加10分, 同等条件下优先录取。二是志愿者服务期满2年且考核合格的, 报考公务员等享受相关优惠政策。三是出省服务的和在本省服务的志愿者优惠政策必须保持一致。特别是团中央、教育部、财政部、人力资源社会保障部联合印发《2011年大学生志愿服务西部计划实施方案》( 中青联发[2011]12号) 中规定的基层青年工作专项扩大实施范围的河北、山西、吉林、黑龙江、安徽、江西、河南、湖北、湖南等9省。同时, 各省级团委及项目办要按照《关于开展从大学生“村官”等服务基层项目人员中考试录用公务员工作的通知》( 人社部发[2010]52号)等文件精神, 协助省级人力资源社会保障部门落实相关规定。 加大人社部发[2009]42号等政策文件执行力度, 着力推进西部计划志愿者参加社会保险等工作, 分片区、分省督导相关政策的细化、落实。积极支持各地出台鼓励志愿者扎根西部的政策措施。研究生支教团2011年纳入西部计划基础教育专项实施,2011年前的可享受西部计划的相关政策。
(二)组织保障
坚持以人为本, 竭诚为志愿者服务, 加强日常管理服务及就业服务等工作。做好西部计划年度绩效考核工作。定期组织新上岗项目办工作人员培训, 认真做好服务县、高校项目办年度考核等工作。加强安全健康管理和应对突发事件处置工作。建立县级项目办信息员队伍。省级项目办应完善基层项目办考评机制, 强化定期考核与督导工作。原则上每500名志愿者配备1名管理员, 服务县、高校项目办应指定专人负责。县级项目办开展服务单位绩效考核, 实行末位淘汰制强化服务单位的责任意识。坚持“使用与培养并重”的原则, 加强志愿者上岗培训、日常学习、国情调研、就业服务等方面的教育服务工作; 发挥政策导向、事业留人、典型引导和情感因素等作用, 鼓励和引导期满志愿者扎根西部基层。为期满志愿者积极提供就业岗位信息等服务, 帮助和引导他们自主择业、流动就业。
四经费保障 (一)志愿者补贴
志愿者服务期间给予一定生活补贴( 每人每月不低于1000元)。同时, 志愿者所在地列入国家艰苦边远地区津贴范围的, 执行所在地科员艰苦边远地区津贴标准, 按月发放。交通补贴按志愿者家庭所在地和服务地之间的实际里程发放, 每年发放两次。
(二)志愿者人身意外伤害、医疗保险费用 全国项目办继续通过公开招标方式, 按每人350元的购买标准, 统一为西部计划志愿者购买综合保障险。
(三)志愿者体检费 由中央财政按照人均200元(服务西藏专项人均500元) 的标准给予支持。全国项目办在志愿者到岗后按照各省实际到岗人数110%一次性拨付给招募省项目办, 由省项目办根据实际情况分配。
(四)其它经费 坚持“谁受益、谁尽责冶的原则, 推动各地配合中央财政加强保障。各级项目办要积极争取在同级财政安排的专项工作经费中, 列支培训、项目管理工作经费。服务县项目办应结合实际争取党委、政府支持, 将西部计划纳入当地年度重点工作范围,并将管理经费列入同级地方财政范围。五地方项目 各省( 区、市) 项目办实施的地方项目, 为共青团组织按照地方党委政府的部署牵头承办, 并按照西部计划全国项目的运行模式和工作要求组织实施的志愿服务项目, 享受西部计划全国项目的有关政策(2015年地方项目见附件2) 。
全国项目管理办公室地址: 北京前门东大街10号南楼413室
邮编: 100005电话: 010-85212269传真: 010-85212269电子信箱: zgbxmglc@ 126. com

