91短视频

设为91短视频 | 加入收藏 | 网站管理

学生动态|Student Dynamics

3.20,设院男女足约您看球,了解一下?

发布日期:2018-03-19   来源:91短视频   点击量:

3.20,阳春三月,桐乡校区秃了三个月的操场又显出了丝丝绿意,而男足8人制绿茵杯,女足9人制学院杯也将重燃战火,设院男女足将各派一支球队参赛,朋友,约球嘛?

微信图片_20180329132000.jpg

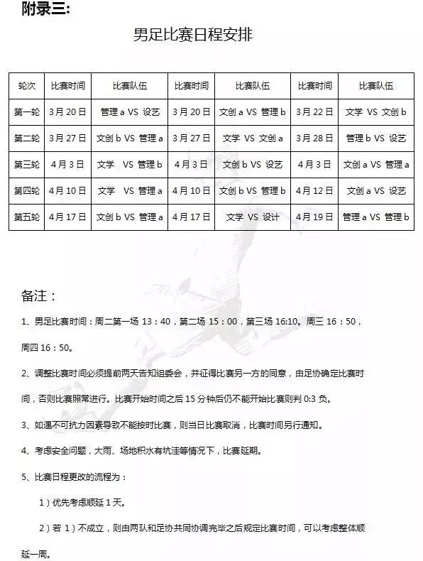
(男足8人制赛程)

微信图片_20180329132006.jpg

(女足9人制赛程)

也许你是球迷,对五大联赛如数家珍,也许你才刚刚入门,只知道梅西C罗,也许你压根不懂球,只知道“留给中国队的时间不多了”的这个梗,但无所谓,来到球场,你就是我们的第9第10人!WE NEED YOU!来吧朋友,约你看球,了解一下?

图:91短视频 桐乡校区足协

文:魏子钦

关注 D&I

微信 WEICHAT| 微博 WEIBO| FACEBOOK

联系 Contact

浙江省桐乡市逾桥西路998号91短视频 楼307办公室
邮箱:[email protected]            电话:0573-89390295